在建立通用线性模型时,当模型参数即斜率值绝对值过大时,容易存在过拟合的风险。可通过下面介绍的3种正则化方法将每个预测变量的斜率参数缩小为0或者接近0。 $$ y = \beta_0 + \beta_1x_1 + \beta_2x_2 + …+\beta_kx_k + \epsilon $$

1、三种正则化方法

线性回归最小二乘法损失函数:MSE

如下公式表示在一组给定的参数值模型中 所有预测值与观测值的差值的平方和(残差和,RSS): $$ J = \sum_{i=1}^n(y_i-\hat{y_i})^2 $$

1.1 岭回归

在上述RRS损失函数公式中,添加L2范数(所有斜率值的平方和)。可通过λ参数控制惩罚的强度。 $$ J=\sum_{i=1}^n(y_i-\hat{y_i})^2 + \lambda \sum_{j=1}^p{\beta_j^2} $$ 可结合下图理解:假设有两个预测变量,即有两个斜率参数。

(1)绿色圆表示不同参数值组合的MSE,中心值最小,越往外越大,黑色边表示相同MSE的等高线。

(2)蓝色圆边表示具有相同L2结果的不同参数值[r^2=β1^2+β2^2],总会存在一组参数值对应的RSS最小(如下图所示)。

Simple Guide To Ridge Regression In R | R-bloggers

1.2 LASSO回归

在上述RSS损失函数公式中,添加L1范数(所有斜率值的绝对值和)。可通过λ参数控制惩罚的强度。 $$ J=\sum_{i=1}^n(y_i-\hat{y_i})^2 + \lambda \sum_{j=1}^p{|\beta_j|} $$ 可结合下图理解:假设有两个预测变量,即有两个斜率参数。

(1)红色同心圆表示不同参数值组合的MSE,中心值最小,越往外越大,黑色边表示相同MSE的等高线。

(2)蓝色正方形边表示具有相同L1结果的不同参数值[r=|β1|+|β2|],总会存在一组参数值对应的RSS最小(如下图所示)。

Lasso Machine Learning Sale, 59% OFF | www.pegasusaerogroup.com

1.3 弹性网络

(1) 岭回归与LASSO回归比较

  • 如上公式岭回归与LASSO回归的最主要差异在于惩罚项L2范数与L1范数的区别。 $$ J_{L2}=\sum_{i=1}^n(y_i-\hat{y_i})^2 + \lambda \sum_{j=1}^p{\beta_j^2} $$

    $$ J_{L1}=\sum_{i=1}^n(y_i-\hat{y_i})^2 + \lambda \sum_{j=1}^p{|\beta_j|} $$

  • λ=0时,等价于不加入惩罚项,取一组参数值使RRS值最小即可;

  • λ>0时,岭回归加入了L2范数,LASSO回归加入了L1范数;虽然计算方式不同,但都与斜率值参数偏离0的程度呈正比。

  • λ值不断增大时,惩罚项的权重不断增高;从而导致通过缩小斜率参数值使得损失函数总值下降的收益就越大。

    • 换言之考虑惩罚项下降的强度与RRS项增高的强度,此时斜率参数值越接近0越好;
    • 考虑到LASSO回归与岭回归形状的不同,LASSO能够将小的参数值缩小至0,即在模型中删除该变量,从而实现了特征选择的目的。
lasso regression machine learning for Sale OFF 63%

(2)弹性网络

弹性网络中同时包含L2与L1正则化,通过α参数控制L2范数和L1范数的权重。所以在弹性网络中会有两个超参数。

如下公式

  • α=0时,L1范数=0,即为岭回归;α=1时,L2范数=0,即为LASSO回归

  • 0<α<1时,得到岭回归与LASSO回归的组合。

$$ J_{Net} = \sum_{i=1}^n(y_i-\hat{y_i})^2 + \lambda { (1-\alpha)\sum_{j=1}^p{\beta_j^2} + \alpha \sum_{j=1}^p{|\beta_j|} } $$

From Linear Regression to Ridge Regression, the Lasso, and the Elastic Net  | by Robby Sneiderman | Towards Data Science

2、mlr建模

  • 示例数据:小麦年产量
  • 目的:根据第1~9列的预测变量信息预测小麦的产量
  • 根据mlr包提供的"regr.glmnet"方法,进行三种正则化建模。
 1
 2
 3
 4
 5
 6
 7
 8
 9
10
11
12
13
14
15
16
17
library(mlr3verse)
library(tidyverse)


data(Iowa, package = "lasso2")
head(Iowa)
#   Year Rain0 Temp1 Rain1 Temp2 Rain2 Temp3 Rain3 Temp4 Yield
# 1 1930 17.75  60.2  5.83  69.0  1.49  77.9  2.42  74.4  34.0
# 2 1931 14.76  57.5  3.83  75.0  2.72  77.2  3.30  72.6  32.9
# 3 1932 27.99  62.3  5.17  72.0  3.12  75.8  7.10  72.2  43.0
# 4 1933 16.76  60.5  1.64  77.8  3.45  76.4  3.01  70.5  40.0
# 5 1934 11.36  69.5  3.49  77.2  3.85  79.7  2.84  73.4  23.0
# 6 1935 22.71  55.0  7.00  65.9  3.35  79.4  2.42  73.6  38.4

##第10列为小麦的产量
##其余列为小麦生长不同阶段的天气情况
task_regr = as_task_regr(Iowa, target = "Yield")
  • 目的:根据第1~9列的预测变量信息预测小麦的产量

2.1 岭回归

2.1.1 确定训练方法

 1
 2
 3
 4
 5
 6
 7
 8
 9
10
11
12
13
14
15
16
##(1)定义学习器
learner = lrn("regr.glmnet")
learner$param_set
learner$param_set$values$alpha = 0
# getParamSet(ridge)
# 默认对数据进行标准化,以避免不同尺度的斜率参数的差异影响

##(2)定义超参数空间:s即为λ,控制惩罚项的权重
search_space = ps(
  s = p_dbl(lower = 0, upper = 20)
)
design = data.frame(s = seq(0, 20, 0.5)) %>% as.data.table()

##(3)交叉验证/评价指标
resampling = rsmp("cv")
measure = msr("regr.mse")

2.1.2 选取最优超参数

 1
 2
 3
 4
 5
 6
 7
 8
 9
10
11
12
13
14
15
16
17
18
19
20
21
22
23
24
25
26
27
28
29
30
31
32
33
34
35
36
37
38
39
40
41
42
instance = TuningInstanceSingleCrit$new(
  task = task_regr,
  learner = learner,
  resampling = resampling,
  measure = measure,
  terminator = trm("none"),
  search_space = search_space
)
tuner = tnr("design_points", design = design)  
future::plan("multisession")
tuner$optimize(instance)

#历史记录
as.data.table(instance$archive)[,1:2] %>% head()
#      s  regr.mse
# 1: 0.0 112.04095
# 2: 0.5 112.04095
# 3: 1.0 112.15121
# 4: 1.5 106.14823
# 5: 2.0 101.21156
# 6: 2.5  97.64488


#最优超参数结果
instance$result_learner_param_vals  
# $family
# [1] "gaussian"

# $alpha
# [1] 0

# $s
# [1] 4
instance$result_y
#regr.mse 
#93.12861 

#可视化
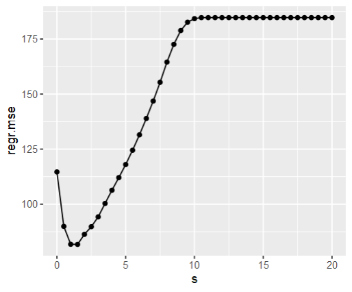
as.data.table(instance$archive)[,1:2] %>% 
  ggplot(aes(x = s, y = regr.mse)) +
  geom_line() + 
  geom_point()

image-20220704225508716

2.1.3 训练模型

 1
 2
 3
 4
 5
 6
 7
 8
 9
10
11
12
13
14
15
16
17
18
19
20
##训练模型
learner$param_set$values = instance$result_learner_param_vals
learner$train(task_regr)

##查看模型结果
learner$model
coef(learner$model, s = learner$param_set$values$s)
# 10 x 1 sparse Matrix of class "dgCMatrix"
#                        s1
# (Intercept) -1.047533e+03
# Rain0        4.109633e-01
# Rain1       -7.624006e-01
# Rain2        2.046984e+00
# Rain3        6.438645e-01
# Temp1       -2.795682e-01
# Temp2        9.716923e-02
# Temp3       -5.171002e-01
# Temp4       -5.040869e-01
# Year         6.010389e-01
plot(learner$model, xvar = "lambda", label = TRUE)

之前提及"regr.glmnet"会自动标准化,在计算斜率时则会自动转为变量原来的尺度。

image-20220704223555326

2.2 lasso回归

2.2.1 确定训练方法

  • 除了定义学习器时,alpha参数改为1,其它保持不变
 1
 2
 3
 4
 5
 6
 7
 8
 9
10
11
12
13
14
15
16
##(1)定义学习器
learner = lrn("regr.glmnet")
learner$param_set
learner$param_set$values$alpha = 1
# getParamSet(ridge)
# 默认对数据进行标准化,以避免不同尺度的斜率参数的差异影响

##(2)定义超参数空间:s即为λ,控制惩罚项的权重
search_space = ps(
  s = p_dbl(lower = 0, upper = 20)
)
design = data.frame(s = seq(0, 20, 0.5)) %>% as.data.table()

##(3)交叉验证/评价指标
resampling = rsmp("cv")
measure = msr("regr.mse")

2.2.2 选取最优超参数

 1
 2
 3
 4
 5
 6
 7
 8
 9
10
11
12
13
14
15
16
17
18
19
20
21
22
23
24
25
26
27
28
29
30
31
32
33
34
35
36
37
38
39
40
41
42
instance = TuningInstanceSingleCrit$new(
  task = task_regr,
  learner = learner,
  resampling = resampling,
  measure = measure,
  terminator = trm("none"),
  search_space = search_space
)
tuner = tnr("design_points", design = design)  
future::plan("multisession")
tuner$optimize(instance)

#历史记录
as.data.table(instance$archive)[,1:2] %>% head()
#      s  regr.mse
# 1: 0.0 114.64266
# 2: 0.5  89.90857
# 3: 1.0  81.79360
# 4: 1.5  81.73846
# 5: 2.0  86.30311
# 6: 2.5  89.77685


#最优超参数结果
instance$result_learner_param_vals  
# $family
# [1] "gaussian"

# $alpha
# [1] 1

# $s
# [1] 1
instance$result_y
#regr.mse 
#81.56699  

#可视化
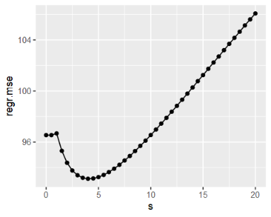
as.data.table(instance$archive)[,1:2] %>% 
  ggplot(aes(x = s, y = regr.mse)) +
  geom_line() + 
  geom_point()
image-20220704223854530

2.2.3 训练模型

 1
 2
 3
 4
 5
 6
 7
 8
 9
10
11
12
13
14
15
16
17
18
19
20
##训练模型
learner$param_set$values = instance$result_learner_param_vals
learner$train(task_regr)

##查看模型结果
learner$model
coef(learner$model, s = learner$param_set$values$s)
# 10 x 1 sparse Matrix of class "dgCMatrix"
#                        s1
# (Intercept) -1421.9762963
# Rain0           0.3161326
# Rain1           .        
# Rain2           2.1528392
# Rain3           0.2956521
# Temp1           .        
# Temp2           .        
# Temp3           .        
# Temp4          -0.5843153
# Year            0.7707991
plot(learner$model, xvar = "lambda", label = TRUE)
image-20220704223948583

2.3 弹性网络

2.3.1 确定训练方法

 1
 2
 3
 4
 5
 6
 7
 8
 9
10
11
12
13
##(1)定义学习器
learner = lrn("regr.glmnet")
learner$param_set
#与上面两个不同的是,有两个超参数需要调节
search_space = ps(
  s = p_dbl(lower = 0, upper = 20),
  alpha = p_dbl(lower = 0, upper = 1)
)
design = expand.grid(alpha = seq(0, 1, 0.2),
                     s = seq(0, 20, 0.5)) %>% as.data.table()

resampling = rsmp("cv")
measure = msr("regr.mse")

2.3.2 选取最优超参数组合

 1
 2
 3
 4
 5
 6
 7
 8
 9
10
11
12
13
14
15
16
17
18
19
20
21
22
23
24
25
26
27
28
29
30
31
32
33
34
instance = TuningInstanceSingleCrit$new(
  task = task_regr,
  learner = learner,
  resampling = resampling,
  measure = measure,
  terminator = trm("none"),
  search_space = search_space
)
tuner = tnr("design_points", design = design)  
future::plan("multisession")

tuner$optimize(instance)
as.data.table(instance$archive)[,1:3] %>% head()
#    s alpha regr.mse
# 1: 0   0.0 92.62672
# 2: 0   0.2 97.45767
# 3: 0   0.4 97.34487
# 4: 0   0.6 97.28724
# 5: 0   0.8 97.24310
# 6: 0   1.0 97.24670

instance$result_learner_param_vals  
# $family
# [1] "gaussian"

# $s
# [1] 1

# $alpha
# [1] 1

instance$result_y   
#regr.mse 
#89.67037 

2.3.3 训练模型

 1
 2
 3
 4
 5
 6
 7
 8
 9
10
11
12
13
14
15
16
17
18
19
20
##训练模型
learner$param_set$values = instance$result_learner_param_vals
learner$train(task_regr)

##查看模型结果
learner$model
coef(learner$model, s = learner$param_set$values$s)
# 10 x 1 sparse Matrix of class "dgCMatrix"
#                        s1
# (Intercept) -1421.9762963
# Rain0           0.3161326
# Rain1           .        
# Rain2           2.1528392
# Rain3           0.2956521
# Temp1           .        
# Temp2           .        
# Temp3           .        
# Temp4          -0.5843153
# Year            0.7707991
plot(learner$model, xvar = "lambda", label = TRUE)

image-20220704225101662