• 题目:The potential crosstalk between tumor and plasma cells and its association with clinical outcome and immunotherapy response in bladder cancer
  • 期刊|日期:Journal of Translational Medicine | 03 May 2023
  • DOI:https://doi.org/10.1186/s12967-023-04151-1

这篇文章讨论了浆细胞在膀胱癌免疫微环境的所扮演的作用。相比于传统肿瘤预后类文章,觉得有如下几方面新意:

(1)除了TCGA数据,引入了独立的免疫治疗相关数据集;在整个分析流程中起到验证作用;

(2)在单细胞数据的细胞异质性分析中,提供了多角度的衍生分析,充实了数据完整性;

(3)使用配受体对相关基因作为建模候选基因,理论上可以反应建立在互作水平上的预后意义;

(4)文章构图很美观,丰富。除了正文部分展示了最重要的7张图,附件中还有10余张附图。

总体来说是值得借鉴的一篇生信文章,下面简单总结了文章的分析思路。

image-20230623165421412

1、PCs水平对BC生存分析

  • 对两个BC数据集(TCGA, IMvigor210)使用Xcell算法进行免疫浸润分析;
  • 在TCGA中,class-switched memory B cells/PCs与较好预后相关;
  • 在IMvigor210中, PCs与较好预后相关;且Response组的PCs水平较高。
image-20230623143256779

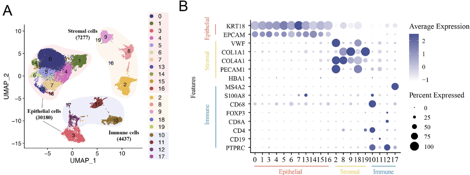
2、BC单细胞数据分析

根据PRJNA662018单细胞数据集,首先分析PCs与Tumor cell的异质性;然后进行cellchat细胞通讯分析。

image-20230623144643387

2.1 两个PCs亚群

  • 首先根据CD79A, MZB1表达将cluster11注释为PCs,并进一步鉴定7个亚群;
  • 然后根据抗体相关基因表达,又可将PCs主要分为两个亚群:IGHG1-, IGHA1-;
  • 对这两个亚群进行特征基因(COSG tool)通路分析分析以及拟时序分析阐释二者生物意义。
image-20230623150235684

2.2 六种肿瘤细胞状态

  • 根据CNV水平,从上皮细胞中鉴定肿瘤细胞;并使用NMF算法进行降维分析;
  • 基于肿瘤状态基因集打分,定义出处于6种状态下的肿瘤细胞;
  • 对每种状态肿瘤细胞的特征基因(COSG tool)进行通路分析, 生存分析。
image-20230623150403939

2.3 PCs与Tumor通讯分析

  • 在总体细胞通讯水平中,PCs主要是基质细胞的receiver;是T细胞与MDCs的sender;
  • 在PCs与肿瘤细胞的通讯分析中, 对一些特征通路,配受体对展开深入的分析,例如MIF通路,APP/CD74配受体;
  • 在其中58个显著配受体对涉及基因中,33个基因在TCGA tumor/normal差异表达;16个基因在IMvigor210 response/nonresponse差异表达;
  • 结合空间转录组数据集(GSE171351)对上述中的两个配受体共表达进行了验证。

image-20230623151531913

3、预后模型系列分析

3.1 构建预后模型

  • 基于上述58个配受体对相关基因,采用逐步回归法(My.stepwise R package),鉴定出由13个基因组成signature;
  • signature衍生的riskscore与TCGA较差预后相关,且预测性能优于其它临床指标;
  • 在IMvigor210数据集中发现riskscore与较差预后相同,同时也与免疫治疗效果负相关。

image-20230623153046194

3.2 模型相关性分析

  • riskscore与Hallmark pathway打分的相关性;

  • riskscore与免疫细胞浸润(Xcell),评分(ESITIMATE)的相关性;

  • riskscore与TIDE系列打分(https://github.com/jingxinfu/TIDEpy), IPS等的相关性;

  • 高低风险分组与不同BC亚型、药物敏感度、基因突变的相关性分析。

image-20230623154903385