题目:Single-cell analyses of renal cell cancers reveal insights into tumor microenvironment, cell of origin, and therapy response

期刊 | 日期:PNAS | May 5, 2021

DOI:https://doi.org/10.1073/pnas.2103240118

概述:这篇文章来自密歇根大学Arul M. Chinnaiyan的研究团队,该研究对正常肾组织与肾细胞组织进行了单细胞测序,对RCC相关的肿瘤细胞来源、免疫微环境组成以及免疫治疗标志物进行了解读。单细胞数据已上传至GEO(GSE159115:https://www.ncbi.nlm.nih.gov/geo/query/acc.cgi?acc=GSE159115)

1、初步概括分析

1.1 癌旁组织

  • 7个样本,6046个细胞
  • 3大类细胞类型
    • 上皮细胞Epithelial,12 subtypes
    • 内皮细胞Endothelial,5 subtypes
    • 基质细胞 Stromal,2 subtypes
    • 免疫细胞 Immune,5 subtypes
  • 上皮细胞中包括3类Proximal tubule (PT) cells:PT-A, PT-B, PT-C
    • 差异特征分析
    • 轨迹分析(Slingshot)
image-20230408112906028

1.2 肿瘤组织

  • ccRCC:7个样本,20500个细胞
  • chRCC:1个样本,2500个细胞
  • 3大类细胞类型:Tumor,Immune,Endo/vSMC
image-20230408113014719

2、肿瘤细胞分析

2.1 肿瘤来源细胞预测

  • 使用癌旁组织的12种上皮细胞类型表达数据建立随机森林模型,预测未知样本对于这些细胞类型的可能性;
  • 先使用来自TCGA的已知测序部位的正常癌旁组织数据进行模型验证;
  • 再对RCC的单细胞数据等预测肿瘤细胞的来源细胞类型,结果指向了PT-B
image-20230408114454196

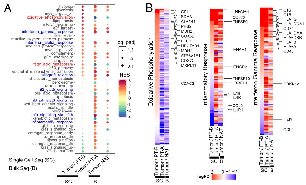
2.2 肿瘤细胞特征分析

  • 对RCC的tumor细胞与癌旁的PT-B与PT-C分别进行差异基因分析
  • 结合通路富集分析,从oxidative phosphorylation氧化磷酸化、免疫/炎症通路进一步说明PT-B与肿瘤的相似性;
  • 通过配受体基因对分析,发现肿瘤细胞类型与其它细胞类型的通讯关系

image-20230408114604046

3、其它细胞类型分析

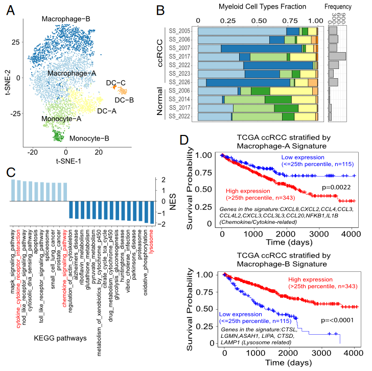
3.1 髓系免疫细胞

  • 在ccRCC中分成3类髓系细胞:单核细胞Monocyte,树突细胞Dendritic,巨噬细胞Macrophage
  • 在两亚类巨噬细胞中进行差异分析、通路分析以及marker基因生存分析
image-20230408115443379

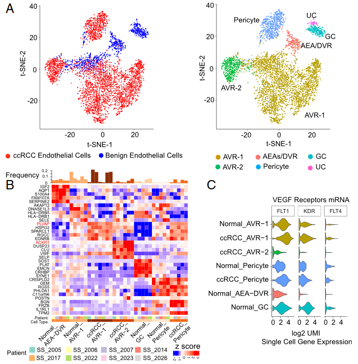
3.2 内皮细胞

  • 在ccRCC与癌旁中鉴定出6类亚群,并进行差异特征基因分析
image-20230408115806767

文章最后结合了Bulk样本的免疫治疗相关数据,发现了若干与免疫治疗/生存预后相关的基因或者细胞类型(CD8 T)。由于该部分数据以及前文提到的外显子数据目前还未公开,暂不记录。