Comprehensive analysis of spatial architecture in primary liver cancer

Sci Adv. 2021 Dec 17

Doi: 10.1126/sciadv.abg3750.

image-20221002154903204 > > 简单摘要: 这是一篇资源型的文章,应该是第一篇较大规模的肝癌空间转录组测序文献。基于ST的所包含的空间信息,本文进行多种新颖的分析思路,例如leading-edge section区域的特征,空间相邻的细胞通讯分析,肿瘤中心与四周的通路表达差异等。文章分析的角度涉及很多方面,但具体每个角度来说大多以数据分析结果描述为主。

相关缩写:

PLCs, primary liver cancers 原发性肝癌

HCC, hepatocellular carcinoma 肝细胞癌

ICC, intrahepatic cholangiocarcinoma 肝内胆管癌

TME, tumor microenvironment 肿瘤微环境

TLSs, tertiary lymphoid structures 三级淋巴结构

1、测序数据

1.1 21个组织切片

来自7个患者样本的21张组织切片的10x Genomics空间转录组测序,相关数据上传到 https://ngdc.cncb.ac.cn/gsa-human/browse/HRA000437 (试了下,可以正常下载)

  • 样本类型:5个HCC(HCC1, HCC2, HCC3, HCC4, HCC5), 1个ICC(ICC-1),以及cHC-1(combined hepatocellular and cholangiocarcinoma)

  • 组织切片类型:N, nontumor section; L, leading-edge section; T, tumor section; P, the portal vein tumor thrombus

(1)HCC1, HCC3, HCC4, cHC-1 : N + L + T —— 12张

(2)HCC2:N + L + T + P ——- 4张

(3)ICC:L ——– 1张

(4)HCC5:对完整的肿瘤组织,分为4个切片 —–4张

  • 测序结果共有84,823个spot

    每个spot直径55μm,包括8-22个细胞;每个切片宽6.5㎜,最多有5000个spot

image-20221002155819193

1.2 初步探索

以spot为单位,进行UMAP降维;然后以特定细胞类型的signature富集分析注释spot特征;

可以得出N类型切片的正常干细胞得分较高,L/T/P类型切片的恶性细胞得分较高等初步结论。

image-20221002161219957

2、PLC的空间异质性

对HCC1, HCC2, HCC3, HCC4, cHC-1的N/L/T/P 组织切片进行分群,共得到8个cluster。

(1)HCC-1T、3T、4T的cluster空间分布特征较明显;而HCC-2T,cHC-1T的clutser分布较混乱

image-20221002162101219

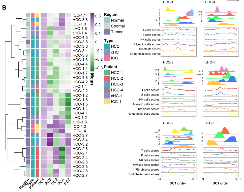
(2)基于主成分分析的层级聚类显示不同样本的相同类型(tumor/stromal/normal)区域具有相似的特征(如下左图)

(3)基于diffusion map算法,分析从正常组织spot到肿瘤组织spot变化时,cluster比例/细胞类型比例的变化情况。(如下右图)

image-20221002162616840

3、L(leading-edge)区特征

(1)首先定义两个指标,评价组织切片的cluster分布特征

  • spatial continuity degree(空间相邻一致性): the consistency of cluster identity between each spot and its neighbors.

  • transcriptome diversity degree(全局转录异质性): the global transcriptomic heterogeneity of tumor regions in each section.

HCC-1、3、4的L与T切片具有 high spatial continuity and lower transcriptome diversity(如下图A)

(2)结合切片病理特征,将HCC-1、3、4的L切片定义为complete capsule (CC)组;而将HCC-2L/cHC-1L/ICC-1L定义为non- or discontinuous capsule(NC)组。

此外,将HCC-1、2、3、4-L,cHC-1L划分为3个区域:normal、transition、tumor region(如下图C)

(3)先比较不同细胞类型富集比例在不同区、不同组的差异分布(如下图D)

例如CC组样本中tumor区域的T、B、myleiod细胞类型比例高于normal区域的;而在NC组中无此特征

image-20221002163654773

(4)从normal区到tumor区,每5个spot宽度划分为一个与transition分界线平行区域,对每个区域分别做hallmark pathways的GSVA通路富集分析。

其中如下6条与肿瘤相关的通路从normal到tumor区通路活性发生突增。(如下图)

image-20221002165859367

4、PLC肿瘤内部异质性

(1)两个module

基于上面第2步的分群结果,分析不同样本的不同tumor cluster对hallmark pathway的表达活性。

再经层次聚类将这些cluster分为两个module:

  • module-1与细胞周期、代谢等通路相关;
  • module-2与炎症、EMT等通路相关。
image-20221002200158377

(2)tumor cluster间细胞通讯

  • 对HCC-1相邻的两个tumor cluster互相接壤的spot进行细胞通讯分析。如下图所示,一边各取2个spot宽度的spot。
image-20221002200217890
  • HCC-1由3个tumor cluster,考虑配受体方向,即做3×2、共6次细胞通讯分析(如下为部分截图);
image-20221002201024560

5、肿瘤干细胞龛异质性分析

将高表达肝癌干性的5个marker(CD47, EPCAM, KRT19, PROM1, SOX9)的Top5% tumor spot(L/T/P)定义为相应marker阳性的CSC niches。

(1)首先分析不同类型组织的所含有的CSC niches比例变化。(如下图A);

(2)其次PROM1+ CSC niches 在HCC-2P中拥有最多的spot(如下图B),以及双阳性最多的spot(如下图C)。

image-20221002201817468

(3)然后分析5种CSC niches特异的表达通路(图D)与细胞类型(图F)

image-20221002202319247

6、一个完整肝细胞癌nodule的异质性分析

(1)将一个肿瘤组织(HCC-5),分为4个section,分别测序。将ST数据合并、分群后,得到6个cluster。根据marker基因表达分为:tumor(1/2/5), stromal cell(3/6), normal(2)

image-20221002202641314

(2)由于是完整的CSC组织,可以探究从肿瘤中心到四周围,信号通路的活性变化

  • 先按照径向将每个组织切片分为4个部分,A-1表示组织A的第1部分。
  • 然后按照环形每5个spot做一次分割,即分为18个环形区域。
  • 参下图F,A-1.1表示A-1区域的cluster1,计算通路活性与圆心距的相关性。
image-20221002203054671

7、TLS在肿瘤组织的分布特征

(1)如上,HCC-5的cluster3、6为stromal cell,其中cluster6由于高表达CXCL13, CCL19, CCL21, LTF, LTB, CD79A/B等TLS marker被重新注释为TLS;

(2)将该cluster的特异高表达的Top50基因作为signature,用于注释其它组织测序spot是否为TLS,主要多分布于L区的非肿瘤区域

image-20221002204140148

(3)比较HCC-5的stromal与TLS区域的特异相关细胞类型(下图C)

(4)分析TLS spot的细胞类型比例与肿瘤距离的相关性(下图D)

(5)TLS区域中心到四周的特定基因表达变化趋势(下图E)

image-20221002204643937