题目:BTG2 and SerpinB5, a novel gene pair to evaluate the prognosis of lung adenocarcinoma

期刊 | 日期:Frontiers in Immunology | 17 March 2023

DOI:https://doi.org/10.3389/fimmu.2023.1098700

1、发现BTG2/SerpinB5

1.1 两次差异分析

  • TCGA中539 tumor、 59 normal → 5169 DEGs

  • GSE中6 tumor、6 cisplatin treated → 107 DEGs

  • limma包 – P<0.01, |logFC|>1

  • 17个交集基因

1.2 初步分析

  • PPI互作分析 – Cytoscape
  • 两两相关性分析
  • 差异方向分析
  • 生存分析 http://gepia.cancer-pku.cn/ OS/PFS
  • 泛癌分析–差异表达
image-20230331163320006

2、衍生多角度分析

均是两个基因分别独立展开分析

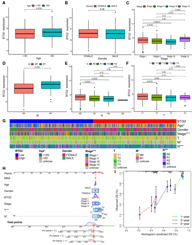
2.1 临床指标分析

  • 年龄性别
  • N/M/T分期
  • 独立因素与综合诺模图分析
image-20230331163721838

2.2、通路网络分析

  • 单基因的共表达基因
  • 两基因的共蛋白互作基因→通路富集分析
  • 基因表达的GSEA分析 – clusterProfiler
  • lnc/miRNA网络分析 – StarBase v3.0 database
    • 两基因各自的miRNA取交集→下游的lncRNA
image-20230331164134416

2.3、免疫微环境分析

分析每个基因表达水平与下述指标的相关性或高低分组差异

  • TME得分 – ESTIMATE algorithm
  • 免疫细胞比例 – CIBERSORT
  • 突变负荷 – total count of somatic mutations
  • 免疫治疗IPS – https://tcia.at/home The Cancer Immunome Atlas (TCIA)
    • A high IPS predicts a good response to anti-PD-1/PD-L1 therapy
  • TIDE score – TIDE algorithm
  • 免疫检查点基因
image-20230331164401835

3、外部数据集验证

  • GSE11969: 158→90 tumor / 5 normal 验证

    • 基因差异表达
    • 生存分析
    • 临床指标–年龄性别分期
  • HPA验证蛋白表达

  • qRT-PCR

  • 两个基因与cisplatin的分子对接 – Autodock

image-20230331165147959