文章题目:Revealing the Key MSCs Niches and Pathogenic Genes in Influencing CEP Homeostasis: A Conjoint Analysis of Single-Cell and WGCNA

杂志/日期:Front. Immunol. / 27 June 2022

DOI:10.3389/fimmu.2022.933721

由于对这一领域不甚了解,主要记录、学习文章的分析方法与技术路线。简单记录相关术语如下:

  • Degenerative disc disease (DDD):椎间盘退行性疾病
  • nucleus pulposus (NP):髓核
  • annulus fibrosis (AF):纤维环
  • cartilage endplate (CEP):软骨终板
  • mesenchymal stem cells:间充质干细胞

0、文献概要

如标题所述,这篇文献旨在分析软骨终板细胞中与DDD发生相关的关键基因与细胞类型。主要分为两个方面:首先通过WGCNA分析得到DDD相关的模块,围绕模块展开系列分析。其次结合单细胞数据以MSC细胞类型为核心展开多角度分析。

image-20221120091552419

1、流程总结

结合自己的理解对文献的结果部分进行总结,具体流程与图表可参看原文

1.1 WGCNA部分

(1)从GSE153761的6个样本中(3疾病3对照)进行常规WGCNA流程分析,发现与疾病分组的核心模块,进行通路分析;

image-20221120100428783

(2)通过STRING的PPI进一步鉴定出两个子模块与5个hub基因,进行通路分析,

image-20221120100520169

(3)由于上述富集通路涉及免疫信号,文章进一步补充了CIBERSORT免疫浸润分析,发现显著差异的免疫细胞

image-20221120100731964

这一步部分的核心结论是发现了5个与degenerative CEP高度相关的5个signature gene。

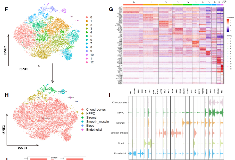
1.2 scRNA-seq部分

(1)从GSE160756收集人椎间盘CEP部位的26209个细胞测序数据,进行质控、去批次、降维、分群、细胞类型注释、亚群分析等常规步骤。共得到13个cluster,6大类细胞;其中对于mesenchymal chondrocytes得到3个亚群。

image-20221120101453167

(2)对6类细胞分析得到的marker gene进行功能注释分析;

image-20221120101831270

(3)对mesenchymal chondrocytes的3个亚型细胞命运(cytoTRACE)与轨迹分析(Monocle2)

image-20221120102013008

image-20221120104822168

(4)使用CellPhoneDB对CEP的6类细胞(包括mesenchymal chondrocytes的3个亚型)进行配受体对水平的细胞通讯分析。

image-20221120102436617

这一部分的核心结论是发现了mesenchymal chondrocytes中的两个亚群在CEP稳态或恶化过程中起到关键的作用。


个人体会:研究从两个方面独立展开,分别研究与DDD相关的基因(模块)与细胞类型。分析手段多种多样,绘图可视化值得学习,但研究的样本量较小,也并没有将两方面很好地结合起来。如文章所说,可能这方面的数据本身就偏少,也是首次在该领域进行类似的数据挖掘。